Improving Post-Award Grant Management Efficiency through Process Mapping and Activity-Based Costing

By SRAI JRA posted 20 days ago

  

Volume LVI, Number 2

Improving Post-Award Grant Management Efficiency through Process Mapping and Activity-Based Costing

 

Ninette Kotzee 
Research Grants Manager, Department of Research and Innovation, University of Pretoria

Prof Elda du Toit
Department of Financial Management, Faculty of Economic and Management Sciences, University of Pretoria 

 

Abstract

This case study details how the University of Pretoria’s Grant Management Unit improved post-award grant management efficiency and compliance. Using process mapping and Activity-Based Costing, the Unit identified and addressed inefficiencies, high compliance costs, and process bottlenecks. Activity-Based Costing provides valuable insights into resource allocation and cost optimization. This integrated approach offers a practical model for enhancing efficiency and compliance in resource-constrained universities. 

Keywords: process mapping; grant management; research management; activity-based costing; governance framework; compliance; systematic approach; workflow 

 

Introduction

Efficient grant management is crucial for research institutions, enabling them to secure funding and successfully execute research projects. At South African universities, a single department often handles the entire spectrum of grant management services, encompassing pre- and post-award phases. These present unique challenges, especially when dealing with major international funding agencies like the U.S. federal government and the European Union, which impose rigorous, diverse, and often conflicting compliance requirements. These demands necessitate robust internal controls, specialised teams, and incur significant costs for institutions (Schiller & LeMire, 2023; Temples et al., 2012; Greer, 2015). 

This case study focuses on the UP’s Grant Management Unit’s experience in implementing a comprehensive approach to post-award grant management. This approach, utilising process mapping and Activity-Based Costing, aims to enhance efficiency and compliance, initially benchmarking against the stringent U.S. federal regulations but with the goal of creating a more robust and consistent grant management process across all funding sources. This study seeks to answer the following research question: To what extent does the combined application of processing mapping and Activity-Based Costing improve the efficiency and compliance of post-award grant management processes in a resource-constrained higher education institution?  

The study explores how these tools were used to revise and implement post-award grant management processes at UP, providing insights into improving post-award grant management practices within resource-constrained settings. 

This paper is structured as follows: following this introduction, we provide the context of the study within the University of Pretoria’s Grant Management Unit, followed by a review of the relevant literature, and the theoretical framework guiding this research. We then detail the methodology employed, present the findings of the process mapping and Activity-Based Costing analysis, discuss their implications, and conclude with key takeaways and recommendations. 

 

Context of the Study: Grant Management Unit at the University of Pretoria 

The University of Pretoria’s (UP) Grant Management Unit (GMU), a division within the Department of Research and Innovation (DRI), provides comprehensive support for research grants. While pre-award processes were well-established, post-award support was historically limited due to human resource constraints. This limitation, coupled with an external audit funding highlighting non-compliance, underscored the urgent need for improved post-award grant management processes. 

To address these challenges, the GMU secured funding from the National Institute of Allergies and Infectious Diseases (NIAID) to enhance its research management capabilities. This involved training sessions focusing on US National Institutes of Health (NIH) Grant Policy Statement (GPS) compliance requirements, especially for foreign entities, and benchmarking against practices at the U.S. universities (Michigan State University and University of Washington). The project ultimately aimed to systematically review and improve UP’s post-award processes, using the U.S. Department of Health and Human Services (HHS) compliance requirements as a benchmark due to their comprehensive nature and UP’s increasing funding from HHS. This provided a starting point for improving post-award processes and addressing the audit fundings. The initiative also intended to establish a standardised approach to grant management across all funding sources. 

Aside from process mapping which was the backbone of the case study, and which is discussed in detail in the literature review, there are various key terms that are hereby clarified.

Activity-Based Costing (ABC): A costing method that assigns costs to specific activities or processes within an organisation, providing more accurate understanding of costs and enabling efficient resource allocation (Drury, 2013). 

Capacity assessment: Evaluating an organisation’s, department’s, or individual’s ability to effectively and efficiently perform specific tasks, activities or responsibilities.

Compliance: Adherence to the rules, regulations and standards established by funding agencies. In this study, it specifically refers to meeting the grant-awarding agencies’ requirements and ensuring the institution, researchers, and subrecipients adhere to these requirements. 

Cost centre: An internal accounting unit on the institutional financial management software used to track and accumulate costs for a specific project. 

Cost driver: A factor that causes a change in the cost of an activity. In  Activity-Based Costing, cost drivers are used to allocate costs to activities for example labour hours, numbers of transactions, numbers of reports, etc. 

Cost-to-company salaries: The total cost incurred by an employer for an employee, including salary, benefits, and other related expenses.  

Facilities and administration (F&A): Expenses associated with an institution’s general operations, not directly tied to specific projects or grants; often included in grant budgets (Greer, 2015).  

Financial conflict of interest: A situation where an individual or organisation’s financial interest could compromise objectivity, integrity, or decision-making in grant management.   

Funding agency or award agency: The organisation or entity providing financial support for research projects or institutions. In this study, it refers specifically to U.S. federal agencies and departments. 

Grant management: The administration and oversight of grants, encompassing identification, application, securing, and management of funds, with a focus on compliance with awarding agency terms and conditions.

Grant Policy Statement (GPS): The U.S. Department of Health and Human Services' policy statement outlining grant administration policies and procedures, including compliance requirements.

Handover points: Junctures in a process where responsibility for a task or activity transfers between individuals or departments, potentially impacting efficiency and effectiveness.

Internal controls: Policies, procedures, and practices ensuring accurate financial reporting and compliance within an organization; crucial for effective grant fund management and fraud prevention (Greer, 2015). 

Mentoring: A more experienced individual (mentor) providing guidance and support to a less experienced individual or organization to foster their professional development.

Non-value adding activity: A process step or task that consumes resources but does not directly contribute to the final outcome or is not required; often considered waste. 

Post-award grant management: The administrative phase of managing a research grant that begins after the funding has been awarded and accepted. It involves financial management compliance monitoring, reporting, and project closeout. 

Pre-award grant management: The phase of identifying funding opportunities, proposal writing, budget development, and submission before a grant is awarded. 

Process mapping: A management tool that provides a visual representation of workflows to analyse and improve business processes, helping make work visible (Damelio, 2011). 

Standard Operating Procedures (SOP): Documented guidelines describing standard processes and activities within an organization, promoting consistency and compliance.

Swim lanes: In process mapping or flowcharts, these are visual containers that represent different individuals, roles, or departments responsible for specific steps or activities within a process. 

Workflow diagrams: Visual representations depicting the sequence of tasks, actions, and decisions in a process, aiding in visualization and understanding of workflow.

Value-adding activity: A process step or task that contributes directly to the final desired outcome or is required by the customer (in this case, fulfilling grant objectives or compliance needs). 

 

Literature Review 

The purpose of this literature review is to systematically explore the applications of process mapping within the context of grant management. Process mapping serves as a crucial tool for organisations seeking to enhance their operational efficiency, improving compliance with regulatory standards and streamlining their workflows. In an increasingly complex and resource-constrained environment, effective grant management has become essential for institutions to secure funding and undertake impactful research initiatives. By providing a clear visual representation of the steps involved in grant management processes, process mapping enables organisations to identify inefficiencies, eliminate redundancies, and clarify roles and responsibilities among team members. Consequently, this review aims to distill best practices derived from case studies that illustrate successful process mapping implementation in grant management. By doing so, it not only contributes to the existing body of knowledge but also offers practical insights that can be replicated in various organisational contexts. Understanding the significance of process mapping is vital for institutions seeking to enhance their grant management practices, optimize resource allocation, and respond effectively to changing compliance requirements. 

To frame the literature review, a thematic analysis was conducted to examine the existing applications of process mapping and focused exclusively on case studies that are related to research management or grant management. For this analysis, we used Atlas.ti as a tool for systematic evaluation, using a combination of inductive and deductive coding approaches. This approach enabled the identification of six key cycles commonly used across the reviewed case studies when using process mapping, namely: 

  1. Planning and preparation
  2. Stakeholder engagement
  3. Process mapping and analysis
  4. Iterative design and implementation  
  5. Evaluation and monitoring
  6. Documentation and knowledge sharing 

This structured approach emphasizes that process mapping is not merely about following steps but involves comprehensive cycles that facilitate continuous improvement. 

While process mapping is a well-established technique commonly employed in the manufacturing sector, with an extensive body of literature and resources available, there is a noticeable gap in studies that delve into its application within grants management. This literature review focuses on examining relevant case studies in research management and grant management to gain insights into effective practices. The decision to concentrate on case studies arises from their practical nature, providing contextualised examples of process mapping implementation that can inform our own projects. While we also reviewed books exploring the technicalities of process mapping, the literature review prioritizes the insights gleaned from these case studies to address the existing gaps and contribute to the body of knowledge with applied benefits. 

When defining process mapping for this article, it is characterized as the systematic visualisation and analysis of the steps involved in a process to identify areas for efficiency and improvement, focusing on the flow of tasks, resources and information. The following section will discuss the specific activities undertaken in the various case studies corresponding to each of the major cycles identified in the thematic analysis. While all the case studies adhered to the overarching framework outlined in the literature review, the activities demonstrated notable variations. Some case studies emphasized certain activities more than others, reflecting diverse institutional context and priorities. By examining these differences, we can gain insights into the adaptability of process mapping practices in grant management, allowing us to determine the most effective strategy for our own project implementation. 

Beginning with the planning and preparation cycle, all case studies emphasised the importance of gaining a thorough understanding of the existing context and identifying areas for improvement. The Institute of Clinical Physiology (IFC), part of the Italian National Research Council (CNR), exemplifies this approach by initiating its process with a comprehensive analysis and redefinition of its institutional strategy. According to the management at IFC, they “started with the formalisation of the strategy in the strategic plan that indicates the way to go on to achieve concrete goals, reducing the risk of uncoordinated decisions” (Poli et al., 2020, p. 7). Notably, this case study was one of the few that began with a strategic focus, utilising a simple SWOT analysis to pinpoint areas of improvement. This approach may work particularly well for institutions that recognize a problem but struggle to identify the specific business process that requires enhancement. In contrast, other institutions may have refrained from adopting this method because they already know which processes need improvement. For example, if an audit finding explicitly identifies the area for enhancement, such an analysis may be unnecessary. Nonetheless, the SWOT analysis can serve as a valuable tool for continuous improvement, fostering a proactive mindset towards ongoing organisational development.

Following the results of the SWOT analysis, alongside the strategic lines set by the national research body and stakeholder requests, IFC defined its strategic actions including orientation of issues towards high social health impact, the development of an internationalisation approach, and the reinforcement of collaboration with other public institutions and private companies (Poli et al., 2020, p. 876). 

Most of the cases analysed engaged in mapping the “as-is” business process, which reflects the current operational workflow of the organisation prior to any improvements. In her thesis titled "Awarding Equitably: A Process Design Framework for City Grantmakers," Sarah Kalish presents a case study within the City of Boston focused on enhancing grant administration amidst increasing funding and digital transformation efforts. She describes her original task as rather mechanical: “to evaluate internal operations and map out the step-by-step grants process” (Kalish, 2023, p. 32).

These case studies also employed some form of document analysis to establish the contextual background for their research. Gibson et al. (2019, p. 342) highlighted that their “initial discovery was synthesized from a variety of [Queensland University of Technology] corporate documents, including service catalogues, organizational hierarchies, artifacts and more.” Similarly, Kalish (2023, p. 3) utilised documents from various grant programmes administered by the City of Boston; however, instead of organising these documents by programme, she chose to “re-group them by document type: application forms, rubrics, and reporting.” This method enabled her to review documents serving similar purposes and analyse them across like categories. Through this approach, she was able to identify and understand the inputs required by the process and arrange them in a logical manner. Kalish followed this systematic approach to map the existing end-to-end grants process in a user-friendly visual format, thus facilitating a clearer understanding of the workflow and its components. 

Finally, most of these cases indicated that they conducted some form of benchmarking. While the initial explorative focus remains on understanding the internal context of the institution, benchmarking shifts the emphasis outward to identify best practices from other institutions. However, the case studies did not deeply report on their benchmarking efforts. For instance, the Institute of Clinical Physiology (IFC) simply stated that they “benchmark[ed] with analogous Italian and international institutions” to mitigate the risk of self-referencing (Poli et al., 2020, p. 878). Similarly, Queensland University of Technology engaged in benchmarking by examining a variety of research management systems. They “conducted a market scan and, through that, were exposed to a wide variety of research management systems, allowing them to draw on the processes these systems supported and map it to the context of the institution” (Gibson et al., 2019, p. 342). This external benchmarking provided valuable insights that informed their processes and enhancement in research management practices. 

During the stakeholder engagement cycle, several key stakeholders are highlighted in the case studies, including internal stakeholders, management, and the client. The primary purpose of stakeholder engagement is to foster collaboration and to identify stakeholders for communication purposes such as gathering feedback, building consensus, and ensuring buy-in for proposed changes. Throughout the process, collaboration and communication with all relevant internal and external stakeholders are consistently emphasised as essential. This step is particularly crucial, as noted in the Institute of Clinical Physiology (IFC) study which states that “grant management processes [do not] originate from any one office; grant-making [touches] multiple teams” (Poli et al., 2020, p. 19). Furthermore, they point out that the internal organisation of large institutions such as government departments and research entities often face challenges in defining roles, responsibilities, objectives, and targets, making it critical to clarify these aspects for effective quality management of the process. 

Kalish (2023) also addressed a common occurrence in large organisations, where different departments tend to operate in silos. She observes that while the “stay in your lane” mentality may be effective for less cross-functional processes, many internal processes are multi-step and involve several departments and both internal and external stakeholders. In these cases, she warns that “staying in your lane” risks becoming territorial, uncollaborative, and unproductive, underlining the importance of understanding the complexities of the process at hand (Kalish, 2023, p. 44). 

Identifying internal stakeholders also involves recognising that a grant management process consists of various sub processes, which is potentially led by different process owners (Poli et al., 2020, p. 877). To improve and standardise the overall grant management process, gaining buy-in from these other process owners is essential. 

Some case studies described the formation of working groups tasked with data collection, mapping the “as-is” process, evaluating the process based on additional data, prioritising improvements, and conducting self-assessments (Poli et al., 2020, p. 14). Other case studies indicated that the primary means of engagement involved the PI conducting detailed structured walkthroughs, which allowed direct feedback from experts as well as observations (Kalish, 2023, p. 4) or conducting interviews with key stakeholders. 

Most case studies also identified management as a crucial stakeholder group. They emphasised the importance of management’s commitment to continuous performance improvement, noting that this commitment facilitates staff involvement by raising awareness of the role and significance of performance evaluation processes for both organisational results and the achievement of individual researchers’ strategic objectives (Poli et al., 2020, p. 14). 

Surprisingly, few case studies explicitly identified the clients that the process intends to serve. For example, Holbrook et al. (2016) describe their experience implementing medication reconciliation (MedRec) procedures in three reaching hospitals in Canada, outlining four essential steps, one of which includes defining the patient values to ensure patient satisfaction. Kalish (2023, p. 23) also expressed her surprise at discovering a new perspective that an internal process infrastructure must be in place for effective engagement with community members, emphasising the importance of identifying the client who will be served by the process. 

During the planning and preparation cycle, the reviewed case studies involved mapping the “as-is” process to gain a clearer understanding of the existing context in which the process operates. In the subsequent process mapping and analysis cycle, the project teams analysed the “as-is” process using additional data gathered through document analysis, interviews, and benchmarking to recommend improvements. 

Several studies opted that process mapping is not necessarily a linear process. For example, in the case study conducted at the Queensland University of Technology, it was observed that “the linear presentation of the model caused some people to assume it meant that all research projects must follow this path.” To address this misconception the model was framed as indicative rather than perspective for every project (Gibson et al., 2019, p. 6). 

Interestingly, many case studies highlighted the mapping of processes across various hierarchies or levels. The Institute of Clinical Physiology (IFC), for instance, categorised its processes based on Institutional Performance (IP) and Organisational Performance (OP). As noted by Poli et al. (2020, p. 874), “while the primary processes contribute directly to the final output (products and series) and represent Institutional Performance (IP), intended as the competitiveness of the institute, the secondary processes represent Organisational Performance (OP), reflecting the internal organisational systems’ ability to respond to the needs of internal and external stakeholders.” To achieve the desired outputs and effectively meet the needs of all stakeholders, the primary processes must be supported by secondary processes. 

Similarly, the Queensland University of Technology embarked on a project to develop a process reference model for research management, recognising the overall flow of research management activities and categorising them into groups. This process was structured into a three-tier hierarchy consisting of domains, areas, facilities, and specific processes, and efforts were made to create visual representation of this hierarchy (Gibson et al., 2019, p. 342). 

Steel et al. (2005) provide a less detailed account of the steps involved in process mapping but also emphasised the importance of categorising processes into different levels, recommending a hierarchy that includes macro processes and sub processes. The article also presents an overview of the symbols commonly used in process mapping, highlighting that the universal nature of these symbols allows for the easy replication of process maps across different organisations. The similarities and differences identified through mapping gives visual cues for generalising processes to another context. 

Each project team used different approaches to evaluate and improve processes. Some teams discussed identifying inefficiencies, bottlenecks and general areas of improvement through comprehensive analysis of the processes. Strasser et al. (2013, p. 317) summarise discussions from the 2012 Clinical Translational Science Award Clinical Research Management Workshop, focusing mainly on clinical research processes. Notably, they emphasised the use of “process mapping to collect data and identify unnecessary steps and steps that could be run in parallel” to enhance the contract review and approval process at the Mayo Clinic. 

Poli et al. (2020, p. 9) employed a risk assessment procedure to identify and prioritise improvements. They considered the strengths and weaknesses of the process during their risk analysis, introducing control points to mitigate various risks related to legislative aspects, policies, staff training, organisational structure, job descriptions, change in control and management of non-conformities. Their risk assessment is based on the probability of occurrence (e.g., unlikely, likely, very likely) compared to the risk classification (e.g., tolerable, moderate, actual and intolerable), and then identifying required actions for each situation. Holbrook (2016) and Damelio (2011) suggest evaluation processes based on value-adding, non-value adding, wasteful and hindering activities. 

Several studies emphasize the importance of paying special attention to handover points within the processes, specifically where activities transition from one support department to another. These points are often identified as the greatest weaknesses within the process due to overlapping responsibilities (Kalish, 2023; Holbrook, 2016; Damelio, 2011). Ultimately, the aim of the process analysis is to standardise activities and identify suitable performance indicators (Kalish, 2023). 

In all these case studies, process mapping is presented not as a one-time fix, but as a phased approach to implement that begins with a pilot test and incorporates continuous feedback loops to iteratively refine the design and enhance the process. This iterative design and implementation cycle aligns well with the grant management landscape, where compliance requirements frequently change. Kalish (2023) emphasizes that improvements do not necessitate overhauling the entire process at once; instead, small interventions and incremental changes can lead to significant advancements. 

Among the case studies, the one that most effectively utilised iterative process design was conducted by Gibson et al. (2019). They based their entire project plan on the Action Design Research (ADR) approach, which typically involves multiple cycles. Each cycle consists of the following steps: (1) problem formulation; (2) building, intervention, and evaluation; (3) reflection and learning; and (4) formation of learning (Gibson et al., 2019). This structured methodology allows for continual adjustments and improvements ensuring that the process remains relevant and effective over time. 

Once the process is officially implemented, the case studies stress the importance of regular evaluation and monitoring as key components for tracking progress, assessing the impact of changes, and making further adjustments as needed. This cyclical assessment sustains improvements and ensures the process remains relevant over time. Poli et al. (2019) implemented feedback procedures throughout the process to provide immediate assessments of results and monitor the outcomes of decisions and actions taken. 

Additionally, they circulated a questionnaire among relevant stakeholders and employed a self-assessment group to review the results, gathering further evidence to prepare a self-assessment report. They noted that “the self-assessment process produced an improvement plan that reflected the risk assessment feedback and identified four transversal improvement projects” (Poli et al., 2019, p. 13). This comprehensive approach to evaluation and monitoring underscores the importance of stakeholder involvement in the continuous improvement of processes. 

In the final documentation and knowledge sharing cycle, most of the case studies created user-friendly guides, standard operating procedures (SOPs) and formalised learnings from each iteration to ensure consistent practices and facilitate knowledge transfer within the organisation. These documents were not only instructional materials but also foundational resources that promote effective training and onboarding of staff. 

In examining the internal context, one case study highlighted that the greatest weakness of the process stemmed from overlapping responsibilities among team members (Kalish, 2023). The drafting of SOPs significantly mitigated this risk by clarifying roles and responsibilities. Additionally, a communication strategy was implemented to maintain staff awareness about the application and revision of the business processes, thus reinforcing compliance and best practices. 

Another important aspect of the documentation process is that the documentation developed from these initiatives served as a communication tool, especially for those unfamiliar with research management. This approach proved to be highly effective in providing an initial grounding for stakeholders (Gibson et al., 2019). By fostering a clearer understanding of processes through documentation, organisations can enhance collaboration, reduce ambiguity, and support ongoing development within research management. 

This literature review examined the use of process mapping in research and grant management, highlighting major cycles in the case studies for process mapping implementation. These cycles are described as cycles rather than steps to underscore the iterative and interdependent nature of the process. The review also revealed several findings that emphasised the significance of process mapping in enhancing organisational efficiency. 

Despite the valuable insights gathered, several areas warrant further research to fully understand the application of process mapping within grant and research management. One such area is a deeper exploration of benchmarking, which is a common practice in research management. However, the most crucial gap in the case studies concerns the financial and resource implications of implementing and revising a business process. Understanding these implications is essential for evaluating the efficiency of grant management processes. In this article, we will specifically address this gap by utilising Activity-Based Costing (ABC) to determine the financial implications associated with a new or revised process, assess the capacity of the research team, and explore other resource considerations. This focus aims to bridge the gap between process efficiency and the financial realities organisations face in grant management. 

 

Theoretical Framework: Operational Process Theory In Grant Management 

This study employs operational process theory as a theoretical framework for analysing and improving the efficiency and compliance for post-award grant management processes at UP. Operational process theory provides a valuable lens for understanding how work flows through an organisation, identifying areas for implementation and measuring the effectiveness of implemented changes (Wong et al., 2016). This theoretical framework guides the analysis of the “as-is” process, the identification of inefficiencies, and the evaluation of the revised processes, providing a foundation for interpreting the results and drawing meaningful conclusions.

Several perspectives within operational process theory can be applied to analyse grant management processes. This study primarily adopts the “process-as-flow” perspective. This perspective is particularly relevant because it allows for a focused analysis of how information and resources move through the various stages of the post-award grant management process at UP. By visualising the grant management process as a continuous flow, we can effectively identify bottlenecks, redundancies, and areas where delays or inefficiencies occur. This approach is crucial for optimising the movement of work through the system, ultimately reducing processing times, improving resource allocation, and enhancing overall efficiency. The “process-as-flow” lens enables a systematic identification and prioritisation of areas requiring improvement, leading to the development of more streamlined and effective grant management workflows.   

The core concepts of operational process theory, namely process decomposition, workflow analysis, resource allocation, and performance measurements, provide the foundational framework for this study’s methodology. Process decomposition, a key tenant of operational process theory, is achieved through process mapping, a core tool in this research. By systematically breaking down the complex grant management process into individual steps and sub-processes, we can identify areas of inefficiency and bottlenecks. This detailed analysis allows for a granular understanding of the process flow and facilitates the identification of specific targets for improvement, aligning with the principle of systematically decomposing complete processes into manageable components for more effective analysis and optimization (Wong et al., 2016).  

Furthermore, workflow analysis is applied through the detailed examination of workflow diagrams and process maps. This analysis reveals inefficiencies, redundancies, and potential conflicts within the grant management process, pinpointing areas where modification can enhance efficiency and resource utilisation. By visualising the flow of information and resources, we identify points of congestion or disruption and can implement targeted interventions to streamline the process and improve its overall effectiveness (Wong et al., 2016).   

Resource allocation is addressed through the use of Activity-Based Costing (ABC). ABC allows us to assess the cost of each activity and sub-process, providing valuable data for informed decisions on resource allocation. This approach is directly relevant to the resource optimisation principle within operational process theory, helping us identify areas where resources can be reallocated for greater efficiency and impact (Drury, 2013). 

Finally, performance measurement is central to evaluating the impact of implemented changes. By establishing clear performance indicators for each state of the revised process, we can systematically evaluate the effectiveness of our interventions. This data-driven approach aligns with the core principles of operational process theory, which emphasises the need for rigorous performance measurement to guide continuous improvement and inform future process adjustments (Wong et al., 2016).   

By applying this theoretical framework, this study moves beyond purely descriptive case study to provide a theoretically grounded analysis for grant management processes, offering partial insights and actionable recommendations for improving efficiency and compliance in a resource-constrained university setting. This contributes to the growing body of knowledge on applying operational process theory within higher education or research administration contexts. 

  

Methodology: Case Study Design with Traditional Business Process Analysis 

This study employs a methodological framework that integrates a case study design with traditional business process analysis and improvement techniques. The aim is to comprehensively understand grant management processes within a specific research institution, yielding insights that are both detailed and broadly applicable. 

The methodology encompasses several key approaches namely, Process Mapping and Activity-Based Costing (ABC). 

Process mapping is a well-established management tool that provides a visual representation of workflows, enabling organisations to analyse and improve their business processes According to Damelio (2011, p. 31), process mapping “helps make work visible,” allowing stakeholders to define the architectural framework of their work to ultimately “improve, measure, monitor, or execute the work”. This visual tool is particularly useful in complex environments, such as higher education institutions, where multiple functions and compliance requirements must be navigated.

The need for effective process mapping arises from the inherent complexity of grant management, especially in a resource-constrained university setting. With the involvement of various support departments and the necessity to comply with differing requirements from multiple funding agencies, process mapping provides clarity by delineating roles, responsibilities, and the flow of information. By visualising the interactions and dependencies within the grant management workflow, institutions can identify inefficiencies and areas for improvement, thus enhancing overall operational effectiveness.   

In this project, we employed process mapping as a structured approach to evaluate existing post-award grant management processes and develop new workflows that promote improved internal controls. The evolution of compliance requirements from different awarding agencies necessitates a dynamic and adaptive approach. By using process mapping, we could continuously assess and revise our practices in response to these compliance demands and address findings from prior audits. 

In summary, process mapping serves as an essential methodology for our project by enhancing the visibility of grant management processes, facilitating compliance with varying requirements, and enabling continuous improvement through systematic evaluation. By clearly depicting workflows, process mapping allows the GMU to redefine its practices, ultimately leading to improved efficiency and effectiveness in managing grant activities. 

Introducing new compliance processes invariably incurs financial costs for the university. Most funding agencies permit an overhead charge, typically referred to as Facilities and Administration (F&A), to cover institutional compliance requirements. This charge is often calculated as a percentage of the grant, with U.S federal agencies usually imposing rates that range from 8% to 10% for foreign entities lacking a negotiated rate. A crucial consideration in this context is how much the recovered indirect costs align with the expenses incurred to ensure compliance. Universities are increasingly expected to supplement operational funding to expand research-related support, creating an additional financial burden (Kamensky, 2020; Mosley et al., 2020).

In this project we opted to use Activity-Based Costing (ABC) rather than traditional costing methods for allocation indirect costs. Traditional costing methods often rely on simplistic measurements such as labour hours and machine hours for distributing overhead costs. While labour hours remain the primary cost driver in this project, the ABC framework offers a more nuanced and detailed approach compared to traditional methods (Drury, 2018). Traditional systems typically apply labour hours as a broad-based and somewhat indiscriminate measure across all operations. In contract, ABC uses labour hours (or minutes) to reflect the specific time invested in each distinct activity and sub-process. 

This methodology allows for the identification of the exact time spent on each granular activity as documented in the process mapping phase, resulting in a more detailed and accurate cost analysis. Through ABC, labour hours are directly linked to specific activities, enhancing the alignment of cost assignments with actual resource consumption. Furthermore, the hours allocated are not simply distributed proportionately based on time; they also account for the intensity and complexity of the work involved in each activity. The principal distinction between traditional costing methods and ABC is that ABC provides a flexible and detailed approach to cost allocation. This flexibility enables adjustments based on varying complexities, compliance requirements of grants, and the improved proficiency of administrators.

ABC quantifies the impact of each process step within the grant management operations, thereby providing a clear picture of cost efficiency. By assessing costs associated with various activities, ABC aids in identifying areas where resource allocation can be optimized and suggests potential enhancements to operational efficiency in grant management.

By integrating operational and financial analyses with qualitative insights derived from the case study, we achieve a holistic perspective on the grant management processes (Eisenhardt, 1989). Although the insights from this study are specific to one institution, they serve to inform general practices and establish benchmarks for other institutions (George & Bennett, 2005).

Data for this study was primarily collected through a mixed-method approach, integrating qualitative and quantitative elements. Key data sources included semi-structured interviews with university staff and researchers, analysis of compliance requirements from funding agencies (notably NIAID) and internal audit findings, review of procedural documentation from mentoring institutions (Michigan State University and the University of Washington), and collaborative working sessions with a project team composed of grant management and finance personnel. 

The impetus for this project emerged from a series of compliance audit findings received in 2017 from the U.S. National Institute for Allergies and Infectious Diseases (NIAID), which provided a five-year timeline for responses. The audit contained several compliance and management recommendations, prompting the need for significant process improvements. This included establishing oversights and enhancing grant management protocols as detailed below: 

  

Audit Findings and Recommendations

Key compliance recommendations from the audit included: 

  • Establishing a process to assess compliance threshold based on federal grant expenditure.
  • Implementing a Financial Conflict of Interest Policy
  • Documenting procedures for drawing down payments from the Payment Management System
  • Creating and documenting processes for budget modifications
  • Expanding travel and per diem guidelines in accordance with U.S. federal regulations
  • Preparing guides to ensure researchers remain informed about compliance with publication terms and conditions 
  • Implementing grant close out procedures. 

Management recommendations included:

  • Implementing procedures for proper asset tagging as specified by the Grant Policy Statement
  • Continuously evaluating and improving overall grant management, encompassing both financial and non-financial administration

Given the limited capacity of the core grant management team at the time—comprising only three administrators—the institution encountered challenges in addressing these audit findings. In 2019, the award of a grant from NIAID aimed at strengthening research management capacity provided an opportunity to approach the audit findings as a structured project focusing on compliance and process enhancement. A two-week training programme in New Bethesda and mentoring from Michigan State University and the University of Washington were essential components of this capacity-building effort. 

 

Ethical Considerations 

This project was conducted as an internal operational analysis and process improvement imitative within the University of Pretoria. According to current institutional practices for this type of internal study, formal review by the Institutional Review Board was not required. Nevertheless, the project fully adhered to ethical principles regarding human participants. All individuals who provided information through interviews were fully informed of the study’s purpose and the intended use of the data. While participation in process improvement initiatives aligns with employee responsibilities, each individual’s contribution to the interviews was treated as voluntary. Participants were aware that their input would be used to improve institutional processes and were assured that their individual responses would be kept confidential and presented in an anonymized format to project their identity and encourage open feedback.

 

Methodological Timeline

To systematically align our research with the NIAID audit findings, the timeline of the methodology comprises the following key phases: 

Phase 1:  Preliminary Planning and Initial Interviews (3 months)

We developed the initial project plan to respond to the audit findings, which included mapping the “as-is” post-award processes. At the time, these mainly consisted of the Contracts and Intellectual Property Division and the Department of Finance. To gather this preliminary data, we conducted interviews with UP researchers with active U.S. federal grants, financial administrators, and the legal personnel (four UP researchers, four finance individuals and two legal team members) to assess existing activities and compliance oversight gaps. 

These initial interviews revealed significant frustration among researchers regarding the limited and fragmented nature of post-award grant management support. This was compounded by a perception among many support personnel that the majority of compliance monitoring was primarily the responsibility of the Primary Investigator, rather than a shared institutional function. Findings indicated that post-award support often siloed within different support departments, lacking an overall seamless process across these support departments. Furthermore, the existing processes were often not well-documented within the institution, contributing to inconsistencies. 

Phase 2: Initial Data Collection (18 months)
 
Most of the data collection occurred within the framework of the NIAID mentorship and training programme associated with the grant. NIAID personnel offered two weeks of in-person training focused on compliance requirements, with specific emphasis on foreign entities and a variety of essential topics, including financial audits, federal financial reporting and grant management protocols. 

In addition to this training that provided insight from the funder’s perspective, two UP grant administrators and one finance person participated in a week-long mentoring and benchmarking experience at Michigan State University and the University of Washington, allowing for practical insights into effective compliance processes. 

The two weeks of in-person training proceed critical insights from the funder’s perspective, while the week-long mentoring experience at Michigan State University and the University of Washington was particularly impactful, generating both excitement about potential efficiencies and a clearer understanding of the significant effort required for successful implementation. 

Phase 3: Comprehensive Data Analysis (3 months) 

During this phase we conducted extensive document analysis to review both compliance requirements from NIAID and best practices from the mentoring institutions. Comparisons were drawn with the mentoring institutions’ procedural and policy guides to ensure that we develop policy and procedural guides that comply with established standards. 

Phase 4: Process Mapping and Revision (13 months) 

We convened a project team that consisted of grant administrators and finance personnel to improve the “as-is” post-award process by incorporating numerous compliance activities previously lacking in the initial planning phase. Weekly project team meetings facilitated robust discussions on real-time data and challenges encountered during the mapping process. Team members openly shared frustrations with existing bottlenecks, and collaborative sessions often led to ‘aha!’ moments as more efficient future processes were designed. 

During the process mapping phase, workflows were segmented into macro and sub-processes through facilitated project team workshops. The project team evaluated activities within these processes, identifying value-adding versus non-value adding activities based on their contribution to fulfilling grant requirements and achieving institutional objectives, informed by insights from mentoring institutions and compliance audits. 

Phase 5: Cost Analysis (2 months) 

For the purpose of Activity-Based Costing (ABC), labour time, specifically the time spent by personnel on each defined task within the post-award process, was identified as the primary cost driver. Time estimates for each task were primarily determined through a combination of structured interviews with the personnel performing these tasks, the duration indicated during our benchmarking visits to the U.S. universities and reference to existing institutional time allocation data where available. These time estimates were recorded in minutes per task. 

Human Resource costs were defined to include personnel salaries and standard institutional benefits. An hourly cost rate for relevant personnel categories (e.g., Grant Administrator, Research Manager, etc.) was calculated based on average salary and benefit data provided by the University’s Human Resource Department. These rates were then applied to the time estimates for each task to determine the labour cost per activity. 

Phase 6: Implementation of New Processes (10 months and ongoing) 

Gradual implementation of new processes began, focusing on developing Standard Operating Procedures (SOPs), updating the microsites with the new procedures, conducting training for researchers and research administrators, and hosting roadshows to communicate changes effectively across faculties. 

Roadshow communicating changes across faculties were met with mixed reactions; while the potential or increased efficiency was welcomed by many, others expressed concern about the impact of the revised compliance steps on their existing workflows. 

Phase 7: Continuous Monitoring 

The post-award process is under ongoing review to adapt to new compliance requirements and address evolving Human Resource challenges, with a focus on efficiency both in operational and resource allocations. 

By following these seven steps, we aimed to address the identified gaps in grant management processes and enhance compliance efficiency within the University.

 

Institutional Selection and Researcher’s Perspective 

The institution for this study was chosen due to its direct relevance to the audit findings from the NIAID, providing a unique opportunity to explore the implicated grant management processes. As the Research Manager, the researcher possesses firsthand experience with these processes, enriching the analysis through an insider’s perspective. 

While this insider position allows for deeper insights, potential biases were mitigated through data triangulation and actively cultivating an environment during stakeholder interactions that encouraged open and critical feedback on existing processes and proposed changes, irrespective of the reporting lines. Furthermore, external validation from mentors at U.S. universities was sought through the research process. These measures served to enhance the validity and reliability of the fundings, ensuring that solutions proposed are not solely reflective of an insider perspective. 

 

Findings

This findings section is organised according to the principles of operational process theory, highlighting the decomposition of the grant management process, workflow analysis, resource allocation, and performance indicators. Each component provides insights into the current state and potential areas for improvement in the institution’s grant management practices. 

 

Decomposition of the Process 

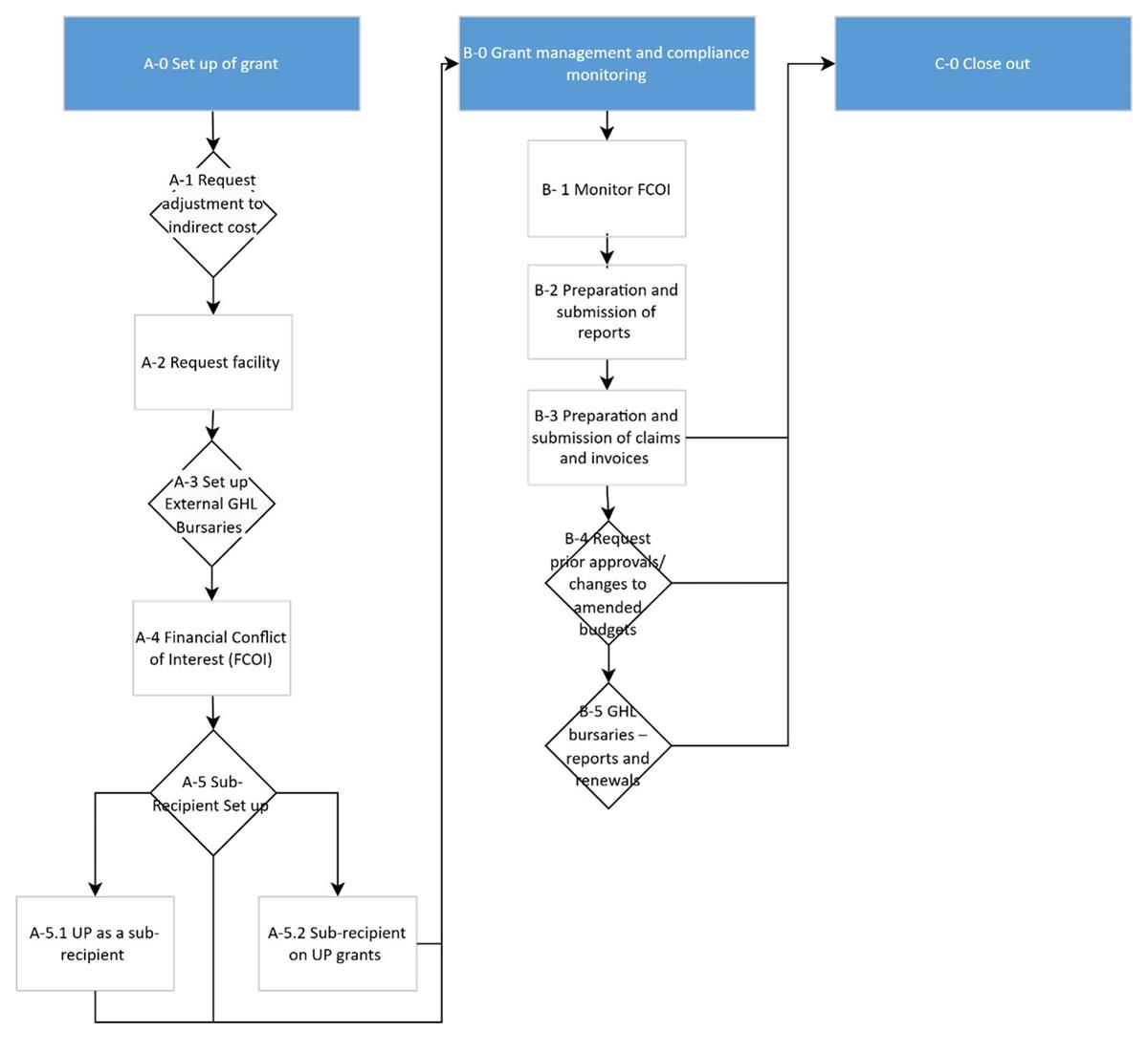
In the post-award grant management processes at UP, we identified three macro processes: A-0 Setting up a Grant; B-0 Compliance Monitoring; and C-0 Close Out. The Appendix provides a detailed table format of the post-award process map, outlining these three macro processes, their sub-processes, and the individual tasks within each sub-process. This table also clearly indicates the responsible Grant Administrator and support department responsible for each task. The involvement of the GMU in post-award management begins only after the Notification of the Award (NoA) or grant agreement has been successfully executed by Contracts and IP Division and the Department of Finance has created a unique cost centre number for the specific project. Once the Department of Finance disseminates an email that contains the cost centre data to the Principal Investigator (PI), the faculty accountant, and the GMU, the grant management team initiates the process of setting up the grant. 

Each of the macro processes contains several sub-processes, identified as A-1, A-2, B-1, B-2 and so forth under the respective macros. The macro processes A-0 (Setting up a Grant) and C-0 (Close Out) comprise specific activities. In contrast, the macro process B-0 (Compliance Monitoring) does not have explicitly defined activities, but instead includes a series of sub-processes, each encompassing detailed activities necessary for the project or compliance management. 

It is important to note that not all sub-processes are mandatory. For example, sub-processes A-5.1 (UP as a Sub-Recipient) and A-5.2 (Sub-Recipient Management on UP Grants) depend on whether UP serves as a sub-recipient or has a sub-recipient involved in a grant. According to the GPS compliance requirements, a sub-recipient is unable to appoint another sub-recipient, leading to three possible scenarios: 

Scenario 1: UP acts as the Principal Investigator (PI) with no sub-recipients, in which case neither sub-processes A-5.1 nor A-5.2 is necessary. 

Scenario 2: UP functions as the sub-recipient alongside another institution, thereby necessitating adherence to sub-process A-5.1.

Scenario 3: UP is the prime awardee with sub-recipients, requiring compliance with sub-process A-5.2. 

These scenarios cannot coexist simultaneously; thus, the relevant scenario must be selected based on specific project and grant requirements. Throughout mapping the post-award grant management activities, the project team mapped these alternative scenarios. 

The depiction of the post-award grant management process from the perspective of GMU illustrates that involvement in post-award management commences only after the grant agreement is finalised by the Contract and Intellectual Property Division and the cost centre has been established by the Department of Finance. Consequently, many compliance requirements outlined in the macro and sub-processes were not handled by any support department prior to the commencement of this project. Instead, the explanation was that compliance would primarily fall under the PI’s responsibility. This issue is especially relevant concerning compliance requirements for Financial Conflict of Interest, sub-recipient management, and close out procedures. 

Despite the audit findings indicating several areas for improvement, further analysis revealed additional aspects of the grant management processes that do not adequately support UP researchers or provide sufficient institutional oversight. The exception to this is sub-process A-2, which involves the request for institutional facilities, particularly for U.S. federal grants. This process is designed to avoid interest accrual on unspent funds by submitting or preparing invoices based on actual expenses incurred. A-2 is an established process, primarily executed by personnel from the Department of Finance. 

A difference identified between the U.S. universities and our office pertains to the administration of grant-holder linked bursaries, which are allowable costs included in the awarded budget. The sponsored program offices at our U.S. mentors’ institutions did not manage grant-holder linked bursaries. However, due to limited capacity the responsibility for administering and overseeing these bursaries rests with GMU. This encompasses developing a policy, procedural guides, and bursary agreements, ensuring that students’ eligibility criteria are met (particularly in relation to the eligibility criteria of other student support), obtaining necessary agreement signatures, and monitoring the student throughout report submission and necessary renewals based on supervisor evaluations. 

Importantly, we found that we could not benchmark best practices from the U.S. universities’ sponsored programs office regarding bursary administration. Instead, we drew insights from best practices established within our own bursary office. Currently, GMU administers grant-holder linked bursaries related to grants other than those awarded by the South African National Research Foundation and freestanding bursaries. On average, GMU manages 24 grant-holder linked bursaries per year, and there is a growing trend in the number of grants that include postgraduate bursaries, reflecting an increasing demand for such support within our institution’s grant management framework. 

 

Workflow Analysis 

To optimize the identified processes within the grant management framework, we plotted the ideal workflow based on insights gathered from interviews with our U.S. mentoring institutions and the compliance requirements stipulated by funding agencies. Figure 1 illustrates the hierarchical structure of these processes, beginning with the three macro processes, which are further broken down into sub-processes. While this figure presents a high-level overview, detailed flowcharts for each sub-process exist, breaking down the steps to a task level and utilizing “swim lanes” to indicate the responsible grant administration function within GMU or other support department.

Figure 1. High-Level Post-Award Grant Management Process Map

 

In the high-level as well as detailed flowcharts, activities that are required to be performed are represented as rectangles, each accompanied by a brief description that begins with a verb (e.g., “Request,” “Review,” “Approve”). This format allows for immediate clarity regarding the purpose of each activity. To denote the need for specific documents associated with particular activities, we created a designated symbol, ensuring that participants can easily identify where documentation is necessary. Additionally, decision points within the workflow are indicated by diamond shapes, emphasising that not all steps within a sub-process are requisite.

Each of these symbols was positioned within the relevant “swim lane” of the corresponding support department or GMU function responsible for that specific activity. By logically connecting these elements, we established a coherent workflow that visually represents the interaction between various activities and the corresponding departments or functions.

The examination of the workflows uncovered significant areas where duplicative activities are prevalent. For instance, the GMU would manually capture project and PI data into a post-award management system, a task that is concurrently performed by the Contracts and Intellectual Property Division which records the same data on a PDF checklist during their agreement review process. This redundancy arises from the lack of an integrated management system across supporting departments and reflects a broader institutional challenge—namely, the absence of a cohesive system to oversee the entire grant management process.

The lack of an integrated approach has led to numerous delays. Specifically, when requesting institutional facilities, which is conducted via an Excel form that is circulated for approval, there is often confusion regarding the current status of the approval process. 

Another critical finding was that the GMU performs certain sub-processes aimed at monitoring activities from other support departments. For example, sub-process A-1, which involves requesting adjustments to indirect costs, ideally should either be confirmed prior to submission or before finalising the agreement. However, the GMU frequently identifies discrepancies between the indirect cost listed in the agreement and that documented in the checklist completed by the legal office. There is a separate sub-process to rectify discrepancies in the indirect cost listed in the agreement in an accompanying checklist. 

By clarifying these workflows and emphasising their interconnected nature through analysis, the GMU can target specific areas for process improvement while enhancing efficiency across grant management operations.

 

Resource Allocation 

The adoption of ABC principles in this project commenced with the identification and listing of all activities and sub-processes as documented in the process map. This step is crucial in ABC, emphasising the need to recognise all activities that consume resources, thus contributing to the final cost. The subsequent step involved allocating costs according to the time dedicated to each activity by grant administrators (refer to the Appendix).

With ABC, cost allocation is driven by specific factors known as cost drivers; in this case, the minutes allocated to an activity by an administrator. Costs related to personnel from other support departments were excluded due to data unavailability. Nonetheless, this approach still provides detailed insights regarding the time invested by GMU administrators.

ABC can effectively determine activity levels attributed to specific administrators and can also inform how many grants can be actively managed within a year. Assuming approximately 260 working days annually and those administrators work eight hours per day, this amounts to a total of 10,400 working hours each year. The process mapping showed that, on average, administrators spend 33.42 hours per grant (more details in the Appendix). This calculation indicates that the GMU team could manage up to 311 grants annually before the need for additional staffing arises. The process map and accompanying ABC calculations further reveal disparities in hours worked by different staff.

Moreover, the observation that the average grant incurs administrative fees of R11,111.71 facilitates a more straightforward assessment of whether the overhead rate (as a percentage of the grant) is appropriate for the level of services provided. 

ABC also allows for differentiating service levels, recognising that various grants necessitate differing intensities of support. This principle ensures precise attribution of costs according to actual resource consumption, significantly enhancing the accuracy of cost allocation. The ethos of continuous improvement, the cornerstone of ABC, is embodied in the expectations of potential cost reductions as the team becomes more proficient in their processes. ABC fosters an environment conducive to analysing activities.

Additionally, ABC enables comprehensive cost assessments for new implementations, capturing the entire spectrum of activity, including the development of templates and conducting roadshows. This holistic approach to costing is integral to the ABC model, ensuring that one-time costs associated with the development and implementation of grant management processes are thoughtfully accounted for. 

 

Resource Allocation 

In assessing the effectiveness of the post-award grant management processes at UP, a range of performance indicators were established to provide measurable insights into efficiency and cost-efficiency. These indicators not only facilitate evaluation of current practices but also reveal opportunities for significant improvements throughout the grant management lifecycle. 

The performance indicators identified include the following:  

  • Cost per Grant: This indicator measures the total administrative cost associated with each managing each grant. It serves as a management indicator that assesses the effectiveness and efficiency of the post-award management process overall. By analysing this cost, the GMU can identify areas where improvements can be made thereby fostering a focus on continuous process enhancements. A lower cost per grant reflects not only better resource management but also improved operational practices.  
  • Compliance Error Rate: This measures the frequency of compliance-related errors identified during audits or reviews. Specifically, we use the number of audit findings as listed within the auditor's reports to quantify this rate. Tacking this compliance error rate helps highlight areas that may require additional training or clearer processes to reduce instances of non-compliance.
  • Time to Complete Grant Setup: This indicator tracks the average time required to onboard grants, which is critical for optimising resource allocation and ensuring timely compliance with funder requirements. Timely grant setup enhances overall compliance by making the Principal Investigator (PI) aware of the compliance requirements that may not be explicitly listed in the NoA. Reducing this timeframe not only accelerates the distribution of funds to the researchers but also improves overall stakeholder satisfaction. By ensuring that the PIs are informed early in the process, the GMU fosters a greater understanding of compliance obligations, ultimately leading to improved adherence to requirements.
  • Percentage of Unclaimed Funding: This indicator measures the proportion of available funding that was not claimed. A high percentage of unclaimed funding may serve as an indirect measure of compliance, reflecting potential barriers faced by researchers in executing their projects. Moreover, high levels of unclaimed funding can also indicate underperformance in research activities, which necessitates further investigation into the procession of these activities and overall compliance. Unclaimed funding can also suggest that the administrator failed to prepare invoices and submit payment claims in a timely manner to ensure continuous cashflow to fund research activities. 

When selecting these performance indicators, it is crucial to consider the data sources required for monitoring performance. This includes determining whether data will need to be collected manually or if an existing system can generate the necessary information. For instance, for a significant period, we utilised a shared Excel drive among administrators to track the date the Department of Finance disseminates the cost centre email and compared it to the date that GMU completed the grant set up. However, since this Excel list was not consistently maintained, it often resulted in incorrect data. To improve the accuracy, we developed a report from our post-award system that tracks this information effectively, enhancing the reliability of our performance measurement. 

Importantly, these performance indicators are integrated into the administrators’ key performance agreements (KPAs). These indicators are monitored quarterly and assessed to ensure that the GMU meets its operational goals. This structured evaluation not only drives accountability among staff members but also encourages continuous improvements in grant management practices. 

In conclusion, by closely monitoring these performance indicators, UP can identify specific areas for improvement. The insights gained from this analysis will inform strategies to enhance overall process efficiency, thereby improving both cost management and stakeholder experiences.  

 

Discussion

The primary research question guiding this study was: To what extent does the combined application of process mapping and Activity-Based Costing improve the efficiency and compliance of post-award grant management processes in a resource-constrained higher education institution? 

The findings of this study suggest that the integration of process mapping and Activity-Based Costing (ABC) significantly enhances the efficiency and compliance of post-award grant management processes at UP. By employing process mapping, we gained a comprehensive visual representation of the existing grant management workflows, enabling us to identify inefficiencies, redundancies, and areas for improvement. Through this visual analysis, we systematically broke down the macro processes involved in grant management, specifically setting up a grant, compliance monitoring and the close out process, into detailed sub-processes. This decomposition revealed specific activities that needed to be streamlined or enhanced, allowing for a more efficient allocation of resources. 

Importantly, ABC serves as another means to evaluate process efficiency. Previous case studies that employ process mapping often overlooked the cost aspect in their evaluations. This gap is significant, as compliance in grant management carries inherent costs for institutions. While some funding agencies allocate resources toward compliance costs, these funds frequently do not cover the actual costs incurred by the institution. By integrating ABC into our process analysis, we took a critical step toward determining the cost-effectiveness of the process. This approach not only assessed how much funding was necessary to ensure compliance but also highlighted potential avenues for reducing costs to improve overall funding efficiency. 

A question that may arise is how this cost calculation differs from the methodologies that institutions use to determine their indirect costs. Higher education institutions often utilize different methodologies for this purpose. For example, universities in the UK frequently employ Activity-Based Costing to determine their indirect costs, allowing for a more nuanced and accurate assessment of resource utilisation. In contrast, South African universities tend to use estimates, which can result in less precise calculations. The use of ABC in this context provides a clearer indication of the actual costs required by the grant management team, enabling comparison with the indirect cost claimed from grants. This comparison can reveal discrepancies and further inform decision-making regarding resource allocation and compliance strategies. 

The implementation of ABC augmented efficiency by facilitating a nuanced understanding of the costs associated with each grant-related activity. Traditional costing methods often fail to accurately capture the complexities of resource consumption; however, ABC allowed us to link labour hours directly to specific tasks, accurately reflecting the true cost of administrative efforts. By identifying where resources were underutilised or misallocated, we could target improvements in efficiency and effectiveness within the grant management system. 

Our findings also indicate that by closely monitoring specific performance indicators, including the cost per grant, time to complete grant setups, and the percentage of unclaimed funding, the GMU can proactively manage and improve compliance and operational efficiency. For example, addressing discrepancies in indirect cost rates during the pre-award phase not only reduces the administrative costs, but also fosters a culture of continuous improvement, enabling the institution to adapt more effectively to the resource constraints typically faced by higher education institutions. 

In summary, the combination of process mapping and Activity-Based Costing has demonstrably improved both the efficiency and compliance of post-award grant management processes at UP. This integrated approach provides a valuable framework that other resource-constrained universities may adopt to enhance their grant management practices. Consequently, this study underscores the potential benefits of employing systematic and analytical methods to streamline administrative processes within higher education, paving the way for further research and application in similar contexts. 

 

Recommendations

In light of the findings from this study, it is recommended that resource-constrained institutions adopt a combined methodology of Activity-Based Costing (ABC) and process mapping as a systematic approach to implementing or revising grant management processes. This integration is essential for ensuring compliance with funders’ requirements while effectively managing limited resources. 

Process mapping alone is invaluable for institutions needing to revise or establish new grant management processes, as it enables clear visualisation of workflows and accountability. This practice becomes particularly crucial for institutions with a single grant management team that is responsible for meeting varying compliance requirements from multiple funding agencies. 

Utilising ABC in conjunction with process mapping allows resource-constrained universities to refine their processes and minimise the inevitable losses associated with recouping compliance costs from indirect cost claims. For these institutions, it is vital to focus on both the operational effectiveness of their process and the cost efficiency of their operations. By evaluating the process map through the lens of ABC, universities can identify specific resource allocations per activity, allowing them to reduce waste, enhance productivity, and ensure that compliance efforts remain sustainable from a financial perspective. 

A crucial aspect of this improvement strategy is the establishment of effective benchmarking practices. It is imperative to recognise and address subtle compliance differences between foreign institutions, such as UP, and their U.S. counterparts. Different institutions may have distinct compliance requirements, and it is erroneous to assume that the hosting institution is inherently familiar with the specific compliance necessities of the foreign institution. Thus, having a thorough understanding of these variances is crucial before embarking on benchmarking sessions.  

Furthermore, disparities in human resource capacity must be acknowledged. While most U.S universities boast specialized research professionals, institutions with fewer resources, such as UP, often require a broader skill set within their administrative teams. This distinction significantly influences the articulation of processes and may pose challenges in comprehending the intricacies of the entire institutional process. Therefore, a diligent approach is paramount in preparation for benchmarking sessions. This involves systematically studying compliance and resource disparities between institutions and avoiding feelings of being overwhelmed. Taking manageable steps and effectively utilising available resources can help draft a roadmap for future improvements, even if those improvements are incremental. 

An important recommendation during the process evaluation involves paying particular attention to the handover points within the grant management processes. In process mapping, the handover point is defined as a specific juncture where responsibilities, tasks, or information transfer from one function or individual to another. These handover points represent crucial intersections in the workflow that warrant particular attention, as they are potential sources of hindrances and delays. Optimising these handovers can help reduce duplicative requests and data entry, thereby improving overall efficiency. System developments should pay close attention to these points to ensure that work flows seamlessly between functions and enhances transparency. 

Finally, institutions seeking to acquire or develop grant management systems should prioritise the combination of process mapping and ABC. A thorough understanding of compliance requirements, alongside an accurate mapping of existing operational processes, is crucial prior to implementing any new system. This approach will enable institutions to better align their system with specific compliance goals and operational needs. Additionally, ABC can help identify areas within the grant management processes where automation could be advantageous, potentially leading to reduced costs or eliminating unnecessary activities or sub-processes altogether.  

By following these recommendations, resource-constrained institutions can significantly strengthen their grant management practices, ensuring compliance while optimising resource allocation. The integration of Activity-Based Costing and process mapping not only aligns operational processes with compliance requirements but also establishes a framework for continuous improvement in the management of research funds. 

 

Conclusion

In conclusion, this study demonstrates that a combined approach of process mapping and Activity-Based Costing significantly enhances the efficiency and compliance of post-award grant management, particularly within resource-constrained settings. By systematically identifying and addressing inefficiencies, optimising resource allocation, and establishing clear performance indicators, institutions can create effective and suitable grant management practices. The integrated methodology presented here provides a valuable framework for continuous improvement and better alignment with funding agencies’ requirements. 

 

 

Authors' Note

Originality Note

This manuscript reflects the original work of Ninette Kotzee and Elda du Toit. Any references used in developing the manuscript are cited.

Funding

This work was made possible through research support from the National Institute of Allergies and Infectious Diseases (NIAID) in the United States of America (Grant number: 1G11AI131253-01). We extend our gratitude to Michigan State University and the University of Washington for providing valuable mentoring to the University of Pretoria’s research administrators and finance personnel under this grant. Furthermore, we would like to acknowledge the University Administration Support Programme (UASP), which supported the UP-Research Manager with a IREX Fellowship in 2021. This programme included mentorship with research management professionals at the University of Denver. We also received funding to cover travel expenses through the University Partnership Initiative (UPI) Impact Orientated Travel Grant, funded by the U.S. Mission in South Africa, for a benchmarking visit to Rutgers, the State University of New Jersey. We are especially grateful to the research administrators from our mentoring U.S. universities, who generously shared their expertise and time. We also would like to extend sincere gratitude to Charmaine Williamson for her invaluable input and insightful suggestions during the development of the initial draft of this article. 

 

Ninette Kotzee 
Research Grants Manager
Department of Research and Innovation
University of Pretoria 
PO Box 14679, Hatfield, 0028

 

Prof Elda du Toit 
Professor
Department of Financial Management, Faculty of Economic and Management Sciences 
University of Pretoria 
PO Box 14679, Hatfield, 0028
ORCid: 0000-0001-8386-7969

 

Corresponding Author

Correspondence concerning this article should be addressed to Ninette Kotzee, Research Grants Manager in the Department of Research and Innovation, University of Pretoria, Pretoria, South Africa, ninette.kotzee@up.ac.za

 

References

Damelio, R. (2011). The basics of process mapping (2nd ed.). CRC Press.

Drury, C. M. (2013). Management and cost accounting. Springer.

Drury, C. M. (2018). Cost and management accounting. Cengage Learning.

Eisenhardt, K. M. (1989). Building theories from case study research. Academy of Management Review, 14(4), 532-550. https://doi.org/10.2307/258557

George, A. L., & Bennett, A. (2005). Case studies and theory development in the social sciences. MIT Press.

Gibson, J., Goel, K., Barnes, J., & Bandara, W. (2019). Towards a process reference model for research management: An action design research effort at an Australian university. In T. Hildebrandt, B. van Dongen, M. Röglinger, & J. Mendling, (Eds.), Business process management: BPM 2019 (pp. 338-353). Springer, Cham. https://doi.org/10.1007/978-3-030-26619-6_22

Greer, D. (2015). Federal grant management and controls select assessments. Nova Publisher.

Holbrook, A., Bowen, J. M., Patel, H., O'Brien, C., You, J. J., Tahavori, R., Doleweerd, J., Berezny, T., Perri, D., Nieuwstraten, C., Troyan, S., & Patel, A. (2016). Process mapping evaluation of medication reconciliation in academic teaching hospitals: A crucial step in quality improvement. BJM Open, 6(12), e013663. https://doi.org/10.1136/bmjopen-2016-013663

Kalish, S. (2023). Awarding equitably: A process design framework for city grantmakers [Master's thesis, Massachusetts Institute of Technology]. https://hdl.handle.net/1721.1/152509

Kamensky, J. (2020, January 30). Reducing administrative burden [Blog post]. IBM Center for the Business of Government. http://www.businessofgovernment.org/blog/reducing-administrative-burden

Mosley, L., Forsberg, J., & Ngo, D. (2020). Reducing administrative burden in federal research grants to universities [Report]. IBM Center for the Business of Government. http://www.businessofgovernment.org/report/reducing-administrative-burden-federal-research-grantsuniversities

Poli, M., Bianchini, E., Cornolti, D., Pardini, S., Pisano, E., Simi, E., Tedeschi, L., & Iervasi, G. (2020). How does it work a quality/performance management system in a biomedical research institution? Lights and shadows. International Journal for Quality Research, 15(3), 871–888. https://www.doi.org/10.24874/IJQR15.03-12

Schiller, J. L., & LeMire, S. D. (2023). A survey of research administrators: Identifying administrative burden in post-award federal research grant management. Journal of Research Administration, 55(3), 9-28. https://files.eric.ed.gov/fulltext/EJ1412033.pdf

Steel, M. (2005, December 5-7). Process mapping techniques to investigate the implementation of customer relation programs. ANZMAC 2005: Conference proceedings: broadening the boundaries. Freemantle, WA. http://smib.vuw.ac.nz:8081/WWW/ANZMAC2005/cd-site/pdfs/11-MR-Qualitative/11-Steel.pdf

Strasser, J. E., Cola, P. A., & Rosenblum, D. (2013). Evaluating various areas of process improvement in an effort to improve clinical research: Discussions from the 2012 Clinical Translational Science Award (CTSA) Clinical Research Management Workshop. CTS Journal, 6(4), 317-320. https://doi.org/10.1111/cts.12051

Temples, B., Simons, P., & Atkinson, T. N. (2012). Case study: Research administration training and compliance at the department level for a predominantly undergraduate institution. Research Administration Review, 19(1), 1-21. https://files.eric.ed.gov/fulltext/EJ1002155.pdf

Wong, I., Bishopp, S. A., & Schlager, M. (2016). Costs of policing: An examination of jail efficiency related to medical intake procedures. Criminal Justice Review, 41(3), 278–293. https://doi.org/10.1177/0734016816648187


 

Appendix

CLICK HERE TO ACCESS / VIEW PDF

Permalink